2026版 | 生成式人工智能服务合规备案指南(附PDF下载)
作者:admin | 发布时间:2026-03-17“我们的服务到底要不要备案?”“该走备案还是登记流程?”“材料怎么准备才能通过?”“如果没做备案,到底有多大风险?”——这些问题,成为悬在许多AI企业,尤其是创业公司和业务部门头上的“达摩克利斯之剑”。
政策在迭代,监管在收紧,窗口期在缩短。在这样的大背景下,一份系统、权威、可操作的合规指引,其价值不亚于茫茫大海中的灯塔。2026年1月发布的《生成式人工智能服务合规备案指南》(以下简称《指南》),它不仅是一份政策汇编,更是一套帮助企业从“认知混沌”走向“操作清晰”的全流程实战手册。本文将带你看懂这份重磅指南的核心内容,并告诉你如何获取完整 PDF。
一、指南全景:它是什么,为何在此时诞生?
这份《指南》的来头不小。它由北京市文化娱乐法学会、北京中周法律应用研究院、北京法科智情信息技术有限公司提供支持,由深耕法律与科技交叉领域的智情日参团队撰写完成。这决定了其内容兼具法律权威性与技术实操性。
它的核心目的非常明确:解决企业在备案实践中面临的“看不懂、不会做、做不好、成本高”四大痛点,通过提供一套可理解、可操作、可复用的指引体系,切实降低企业的合规门槛与试错成本。
整份《指南》结构清晰,逻辑严密,共分为五大部分,构建了一个从认知到落地的完整闭环:
制度认知(总则):明确备案的适用范围、合规边界与核心术语。
发展现状:梳理中央与地方层面的“政策地图”,帮你定位自身。
流程操作:详解备案/登记的要求、难点与全流程,手把手教学。
风险控制:系统梳理未备案的法律责任与常见错误,警示风险。
工具支持:汇集法律法规、技术标准、流程示例等全套工具包。
《生成式人工智能服务合规备案指南

二、核心拆解:指南解决了哪些燃眉之急?
模块一:一张图看懂全国备案“政策地图”与“资金红利”
很多企业卡在第一步:面对中央和各地层出不穷的政策文件,到底该听谁的?重点在哪里?
《指南》的第二章完成了这项繁重的梳理工作。它不仅汇总了《生成式人工智能服务管理暂行办法》等中央层面的核心法规,更详细列举了北京、上海、广东、浙江、四川、江苏等超过14个省市/自治区的具体落地政策。
其巨大价值在于两点:
明确监管差异:各地网信办在具体执行中可能存在细则差异,《指南》的梳理帮助企业提前知悉,避免用A地的经验去套B地的要求。
发现“真金白银”:更重要的是,《指南》清晰揭示了一个关键事实:完成备案,不仅是履行法定义务,更是获取地方政府资金支持的重要前提,甚至是直接奖励标的。
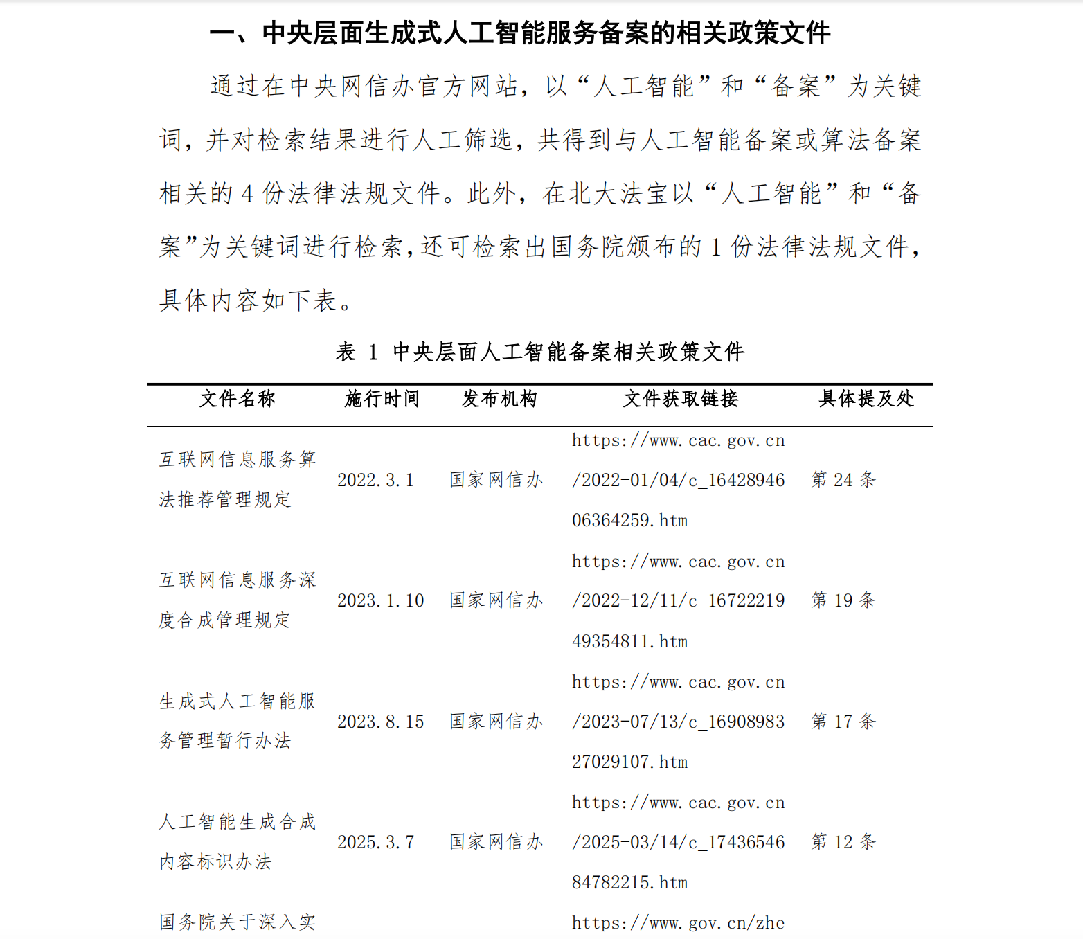
表1 中央层面人工智能备案相关政策文件(节选):

图1 各省市人工智能备案政策最高支持金额TOP10:

北京经济技术开发区:对新增获得生成式人工智能模型备案的企业,给予一次性100万元支持。
广州南沙区:对通过备案的通用大模型或垂直领域大模型,给予最高100万元一次性奖励。
深圳龙华/龙岗区:对通过备案的每个模型,给予最高50万元支持,同一企业每年最高200万元。
浙江省多个地市、成都市、武汉市等地也均有50万至500万元不等的补助或奖励。
这意味着,合规备案已经从“成本项”转向了“投资项”,甚至是“营收项”。这份《指南》就是你发现并获取这些政策红利的第一张“藏宝图”。
模块二:手把手教学:备案/登记的流程与“避坑指南”
这是《指南》最硬核、最实用的部分,直接对应企业的操作需求。
首先,厘清概念:备案 vs. 登记
这是两个最易混淆的路径。《指南》在术语界定中明确指出:
生成式人工智能服务备案:针对自研或微调模型,且服务具有舆论属性或社会动员能力。需向省级网信办线下提交包括《安全自评估报告》在内的六大核心材料,流程严格,周期较长。
生成式人工智能服务登记:针对直接调用已备案模型的API、未对模型本身进行再训练或微调的服务提供者。流程相对简化,无需提交安全评估报告。
选择错误,可能导致从头再来。《指南》帮助企业准确对号入座。
其次,揭秘全流程:从准备到通过的漫漫长路

数月时间。《指南》的价值在于,它把这个“黑盒”过程透明化,给出了每个阶段的工作重点、材料清单和常见难点(如《安全评估报告》如何写得扎实、《拦截关键词列表》如何达到上万量级等),让企业心里有底,手里有谱。
最后,强烈警示:不备案的风险远超想象
“如果拖着不备,或者弄虚作假,会怎样?”《指南》第四章用一整章的篇幅给出了冰冷而清晰的答案。
它系统梳理了未履行义务的三大类型:“未备案”、“漏备案”、“假备案”,并明确了对应的法律责任,包括责令改正、警告、通报批评,直至责令暂停服务。
更值得警惕的是,《指南》引用了2025年的真实监管案例

下架。对于已要求整改却拒不改正、重新违规上线的,监管已开始动用《生成式人工智能服务管理暂行办法》进行立案处罚。风险已经从理论变为现实。
此外,《指南》还总结了企业常见的错误与经验,例如:
误判“舆论属性”:认为只有新闻、社交平台才算,低估了自身服务的影响力。
混淆“备案”与“登记”:在调用API基础上做了微调,却错误申请登记。
数据来源“踩雷”:训练语料包含未脱敏的个人信息或非法爬取数据。
安全评估“走过场”:报告内容空洞,与实际脱节。
这些从真实实践中提炼出的“坑”,能让后来者节省大量试错成本。
模块三:附赠“工具箱”:标准、模板与地方细则示例
如果说前几部分是“心法”,那么《指南》的第五章附录就是实实在在的“兵器库”。
这部分汇集了开展合规工作所必需的全套参考资料:
中央及各部委重要政策清单
生成式人工智能相关法律法规全文链接
人工智能系列国家标准与行业标准(如GB/T 45288系列大模型标准、生成式AI服务安全基本要求等)
生成式人工智能算法备案的线上填报流程详细图解
北京、上海、广东、浙江、江苏等地的备案办理流程具体示例
这意味着,企业不必再耗费大量时间四处搜寻散落的法规和标准,一份《指南》即可作为最基础的合规资料库。
三、总结:谁该读?怎么用?
这份《指南》是写给谁的?
生成式AI服务提供者:所有自研或微调模型并面向公众提供服务的企业。
AI技术服务支持者:为生成式AI服务提供技术支持的机构或个人。
企业法务与合规团队:需要为AI业务建立合规防火墙的负责人。
技术研发与产品负责人:需要从技术实现层面满足合规要求。
关注AI行业的投资者与观察者:理解行业监管走向与企业的合规成本。
应该如何用它?
建议采取“总-分-总”的阅读和应用策略:
通读“总则”与“现状”:建立对备案制度的整体认知,明确自身在全国和所在地监管体系中的位置。
精读“流程”与“风险”:对照自身业务模式(备案/登记),深入研究每一步操作要求,同时将风险案例作为警示,审视自身漏洞。
善用“附录”工具库:在具体准备材料时,将附录中的法律法规、标准文本、流程示例作为随时查阅的参考手册。
在AI竞争的下半场,合规能力本身就是核心竞争力。这份《指南》的价值,绝不仅仅是帮助企业“拿到备案号”,更是引导企业构建一套覆盖数据、算法、内容全生命周期的内生安全体系。它既是应对监管的“盾牌”,也是获取信任、降低风险、乃至赢得政府支持的“通行证”。
如何获取完整指南?
限于篇幅,本文仅能为您呈现这份《2026版生成式人工智能服务合规备案指南》的部分精髓。原文中超过70页的详细政策解读、完整的材料清单模板、数十个国家标准与法规原文链接,以及京、沪、粤、江、浙等地网信办备案流程的独家细节,远非一篇文章所能涵盖。
如果您正身处AI行业,或您的企业正面临生成式AI服务的合规化挑战,这份《指南》的完整电子版将是您案头必不可少的工具书。
我们已为您准备好这份《指南》的完整PDF文件。
如需获取,请关注本公众号,并在后台对话框回复关键词:"备案指南",即可获得完整的《2026版生成式人工智能服务合规备案指南》PDF下载链接。

让专业指南助力您的AI业务,在合规的轨道上行稳致远。
【关于众森企服】
众森企服成立于2019年,是浙江省股交中心挂牌企业及高新技术企业。在这个AI狂飙的时代,我们拥有全国百余名高级咨询顾问,为企业提供算法备案、大模型备案及AIGC相关合规资质的一站式保姆级全包服务!
🏆 众森的服务理念与承诺:
诚信:遵循客户价值观,注重结果同样关注过程,全面履约是根本。
专业:多角度入手,合理规划方案,提供最权威建议,客观解决问题。
效率:当日签约即当日审核,签约项目尽享7*24小时全年无休运营响应。
🏢 我们的全矩阵业务链:
众森不仅是AI合规专家,更是您企业全生命周期的合规管家。我们长期专注:
增值电信许可:ICP、EDI、IDC、ISP、CDN、SP等。
文化与视听许可:网络文化经营许可证、营业性演出许可证、广播电视节目制作许可证等。
企业体系与认证:国家高新企业认定、专精特新“小巨人”、ODI备案、CMMI认证等。
扫描➕下面微信,快速办理大模型算法备案,专业的,包通过!

下一篇:没有了!








